Jeladók az 50 és 70 MHz sávokra
Az új jeladók 2020-ban készültek. A korábbi verziók egy kristályoszcillátor frekvenciájának sokszorozásával állították elő az üzemi frekvenciákat, és csak az 50 MHz-es sávban működtek. Az ezekkel kapcsolatos elektromos és szoftver tervek HA7CR munkái. Az üzemi frekvencia megváltoztatása miatt kvarc csere lett volna szükséges. A moduláció frekvencia shifttel valósult meg, amit egy varikap biztosított a kvarc elhúzásával a kívánt löket eléréséhez. Az arduinó szoftver ehhez két vezérlójelet használt, PTT és SideTone elnevezéssel, amelyek az arduinó 13-as illetve 7-adatlábain jelentek meg. Mivel a megfelelő kvarc beszerzése illetve a frekvencia változtatása nehézkes lett volna, célszerű volt egy akkor megjelent új arduino modult választani a kvarcoszcillátor helyett.
A kiválasztott Si5351 modul három, egymástól függetlenül programozható PLL áramkört tartalmaz, és 25 vagy 27 MHz-es referencia kvarccal rendelkezik. A hozzá készült könyvtárban található si5361.h fájl tartalmazza a kvarc frekvenciát, ami szerkeszthető. Ebben a pontos kimeneti frekvencia a referencia kvarc frekvenciájának korrigálásával beállítható.
A modul az SCK és SDA vezetékeken keresztül programozható, amit az arduinó nano az A5 és A4 lábaira küld ki az oszcillátor modulnak. Így a D13 és D7 adatlábak bekötése nem szükséges. A kiküldendő beacon üzenet az 50_MHz_beacon.ino fájlban editálható, a program lista elején leírt helyen. Az 50 és 70 MHz-es változat szoftvere megegyezik, de a kiküldendő üzenetet a sávnak megfelelően kell átírni, ha szükséges.
A készülék előlapi nyílásán keresztül az arduino nano USB kábelen keresztül programozható.
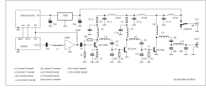
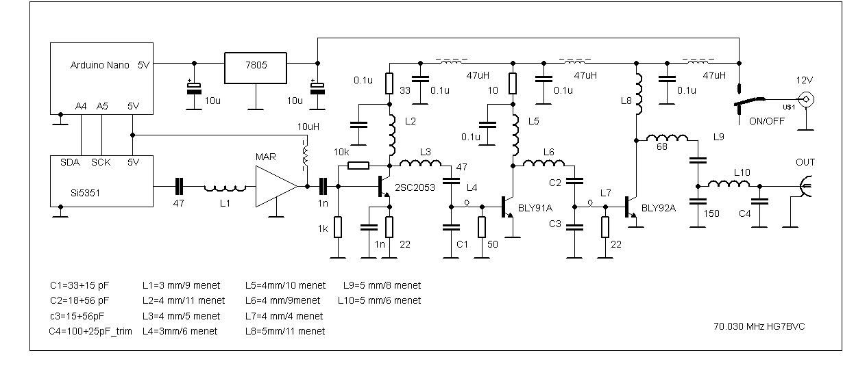
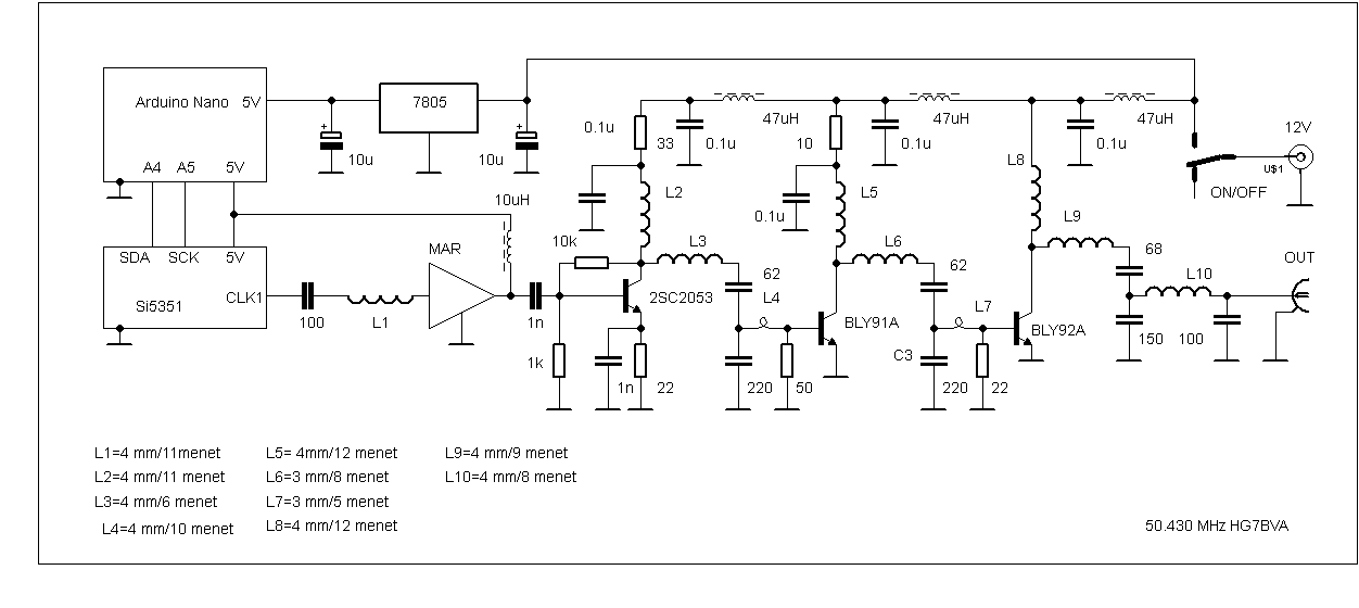
Az Si5351 modul négyszög hullámú kimeneti jelet ad 50 Ohm kimeneti impedanciával, amit egy az üzemi frekvenciára hangolt soros rezgőkör szűr. Ezt követi a 4 fokozatú erősítő. A mechanikai kialakítás és kapcsolási elrendezés megegyezik az 50 és 70 MHz-es változatnál, csak a hangoló kapacitások és induktivitások értéke tér el.
Az arduino file innen letölthető.
2026 február 4
HA5KJ









